九州·体育(中国)官方网站

欢迎您来到九州·体育(中国)官方网站-JIUZHOU SPORTS
||010-63392899 / 010-63509799
国务院文件

国务院办公厅关于印发中央预算单位政府集中采购目录及标准(2020年版)的通知

发布日期:2021-01-20    来源:九州·体育(中国)官方网站-JIUZHOU SPORTS

国办发〔2019〕55号 

国务院各部委、各直属机构: 

    《中央预算单位政府集中采购目录及标准(2020年版)》已经国务院同意,现印发给你们,请遵照执行。 

    《中央预算单位政府集中采购目录及标准(2020年版)》自2020年1月1日起实施,2016年12月21日印发的《中央预算单位2017—2018年政府集中采购目录及标准》同时废止。 

国务院办公厅 

2019年12月26日 

(此件公开发布) 

中央预算单位政府集中采购目录及标准(2020年版) 

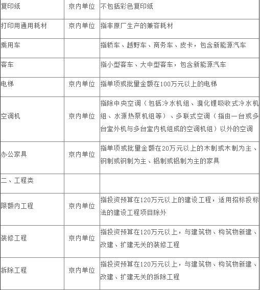
    一、集中采购机构采购项目 

    以下项目必须按规定委托集中采购机构代理采购:

注:①表中“适用范围”栏中未注明的,均适用于所有中央预算单位。

  ②表中所列项目不包括部门集中采购项目和中央高校、科研院所采购的科研仪器设备。


    二、部门集中采购项目

      部门集中采购项目是指部门或系统有特殊要求,需要由部门或系统统一配置的货物、工程和服务类专用项目。各中央预算单位可按实际工作需要确定,报财政部备案后组织实施采购。


    三、分散采购限额标准

      除集中采购机构采购项目和部门集中采购项目外,各部门自行采购单项或批量金额达到100万元以上的货物和服务的项目、120万元以上的工程项目应按《中华人民共和国政府采购法》和《中华人民共和国招标投标法》有关规定执行。


    四、公开招标数额标准

      政府采购货物或服务项目,单项采购金额达到200万元以上的,必须采用公开招标方式。政府采购工程以及与工程建设有关的货物、服务公开招标数额标准按照国务院有关规定执行。